|  | 
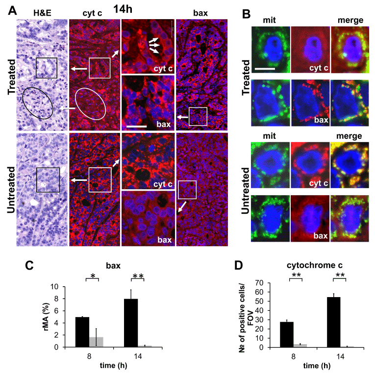
| Figure 5: Immunofluorescence staining (Alexa 564, red) for the pro-apoptotic bax and cytochrome c (cyt c) proteins and semi quantitative image analysis of the signals in mEHT treated and untreated tumors. A) Mitochondrial accumulation of bax and cytoplasmic release of cyt c are linked with the mEHT treatment at 14h. Insets highlight areas in rectangles at high power (arrows, x100) where cytoplasmic delocalization of cyt c in the treated tumor is shown by arrows. Cell nuclei are stained using DAPI (blue). Identical sections labeled for cyt c were later stained also for H&E where circled area reveals pyknotic tumor cell nuclei. B) Mitochondrial localization of bax in the treated and cyt c (both red) in the untreated samples was confirmed by their co-localization with anti-mitochondrial antigen (mit - green). Bar indicates 25 μm in the insets and 60 μm in the rest of 5A and 10μm in 5B. Graphs showing C) significant increase in tumor cells (*p<0.05; **p<0.01) that accumulated granular bax reaction and D) lost granular cyt c reaction (black columns) upon mEHT treatment compared to untreated controls (grey columns). |