![]() |
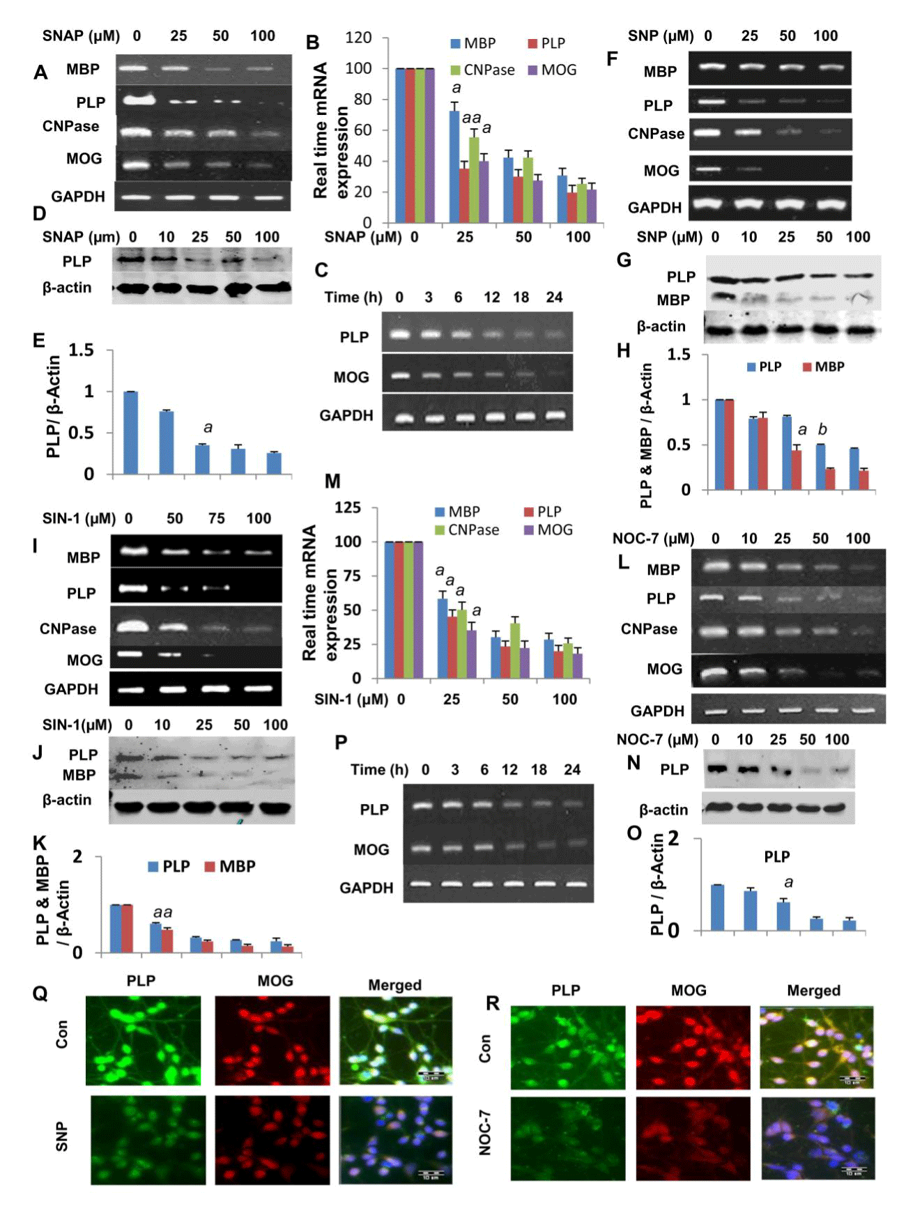
| Figure 4: Effect of SNP, SIN-1, SNAP, and NOC-7 on myelin gene expression in human primary oligodendrocytes: Cells were treated with different doses of SNAP, SNP, SIN-1 and NOC-7 for 12 h. After 12 h of stimulation, the expression of MBP, MOG, PLP, and CNPase mRNA was analyzed in cells by semi-quantitative RT-PCR (A, F, I and L) and real time-PCR for SNAP (B) and NOC-7 (M) respectively. ap<0.001 vs control. Cells were treated with 50 μM of SNAP and NOC-7 for different period of time. The expression of MOG & PLP mRNA was analyzed in cells by semi-quantitative RT-PCR (C and P). Cells were treated with different concentrations of SNAP, SNP, SIN-1 and NOC-7. After 18 h of treatment, the protein levels of PLP and MBP was examined by Western blot (D, G, J & N) and further confirmed by dentiometric analysis (E, H, K & O). ap<0.01, bp<0.01 vs control PLP. Cells were treated with 50 μM of SNP and NOC-7. After 18 h, Cells were immunostained with PLP and MOG (Q & R). Figures are representative of three independent experiments. |