|  | 
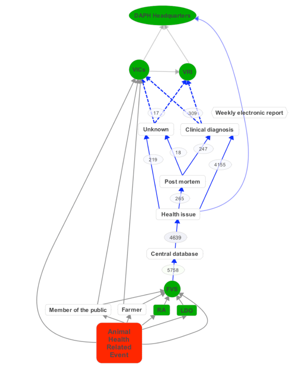
| Figure 2: Structure and flow of data concerning animal health-related events in Sri Lanka from 1 Jan 2009 to 31 Dec 2009, in addition to the IDSAS as it relates to existing disease surveillance activities. Green-filled shapes represent hierarchical levels within the government veterinary services of Sri Lanka. Green-filled circles represent sources from which data was collected. Arrows represent the flow of information: blue arrows representing case flow through the IDSAS; grey arrows indicate known flows of data which could not be quantified; dashed arrows represent loss of traceability of data. The numbers quantify case counts at various levels in the diagnostic hierarchy. (RA – Research Assistant, LDO – Livestock Development Officer, FVS – Field Veterinary Surgeon, VICs – Veterinary Investigation Centres, VRI – Veterinary Research Institute, DAPH – Department of Animal Production and Health). |