![]() |
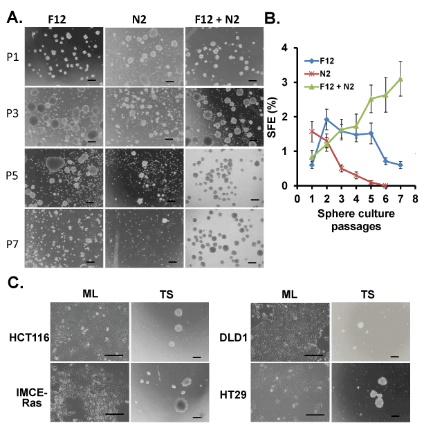
| Figure 1: Tumorsphere culture of colon cancer cell lines in the suspension medium. (A) Morphological examination of colon cancer cells cultured at different conditions. Morphological differences were visualized between tumorspheres maintained in the suspension medium (DMEM/F12 medium containing10 ng/ml bFGF, 20 ng/ml EGF, 0.4% BSA and 5 μg/m Insulin) supplemented with F12, N2 or both. The morphological changes were traced microscopically over serial passages. Original magnification: ×40; Scale bar = 200μM. (B) Tumorsphere-forming efficiency assay. One hundred cells per well were seeded into ultra-low attachment 96-well plates. The Y axis shows the sphere-forming efficiency, which is calculated by the average number of tumorspheres per one hundred seeded cells. (C) Monolayer and spheroid culture of colon cancer cell lines (HCT116, HT29, DLD1 and IMCE-Ras). Tumor cells cultured in DMEM containing 10% FBS exhibiting an epitheliallike monolayer morphology. Tumorspheres were grown in non-adherent culture dishes in the suspension medium containing10 ng/ml bFGF, 20 ng/ml EGF, 0.4% BSA and 5 μg/m Insulin) supplemented with both F12 and N2 nutrition for six days. All of the tested cell lines form typical smooth-edged tumorspheres in the supplemented medium. ML, monolayer culture; TS, Tumosphere; Scale bar = 200μM. |