![]() |
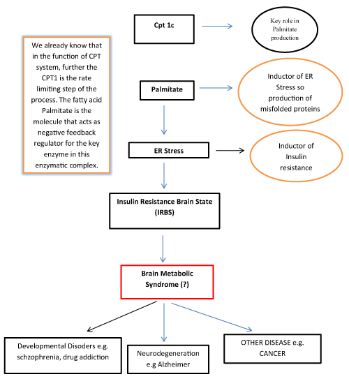
| Figure 4: Hypothesis for the role of CPT1c and the fatty acid palmitate in
disease states. Palmitate is a proinflammatory stimulus augmenting oxygen free radicals (ROS) and thereby ER stress and eventually the insulin resistance brain state and neurodegeneration. |