|  | 
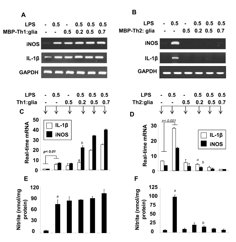
| Figure 1: Gemfibrozil treated MBP-primed T cells inhibit iNOS and IL-1β
      in primary microglia. Lymph node cells of MBP-immunized mice were treated with 50 μg/mL MBP alone or together with 25 μM gemfibrozil (Gem) for 4 days to prepare MBPprimed Th1 and Th2 cells respectively. After that, these T cells were cultured over LPS-treated primary microglia in different ratio ranging from 0.2:1 to 0.7:1 for 1 hr followed by the mRNA analysis of iNOS and IL-1β. After 5 hrs of incubation with MBP-primed Th1 cells (A) the mRNA expression of iNOS and IL-1β were analyzed in LPS-treated mouse primary microglia by RT-PCR and confirmed by real-time PCR analysis (C). ap<0.01 vs. control IL-1β; bp<0.001 vs. control iNOS. Similarly, after 5 hrs incubation with Th2 cells the mRNA expression of these genes was performed by RT-PCR (B) and then confirmed by quantitative real time PCR analysis (D). ap<0.0001 vs. IL-1β in LPStreated microglia; bp<0.001 vs. iNOS in LPS-treated microglia. After 24 hr of stimulation with MBP-primed Th1 (E) and Th2 (F) cells, supernatants of LPStreated mouse primary microglia were analyzed for nitrite assay. Results are derived as mean ± SD of three different experiments. ap<0.0001 vs. control nitrite; bp<0.0001 vs. nitrite in LPS-treated cells. Results are mean ± SD of three independent experiments. |