![]() |
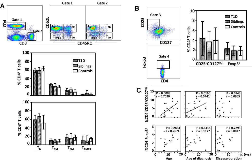
| Figure 3: Proportions of TN, TCM, TEM, TEMRA and TREG cells in peripheral blood samples. (A) Gating strategy used to define TN, TCM, TEM, TEMRA subsets in CD4+T and CD8+T cell compartments based on CD45RO and CD62L expression. Left dot plot: events shown are gated upon CD45+ WBC. Middle and right dot plots: TN, TCM, TEM and TEMRA cells are gated upon CD4+T cells (Gate 1) and CD8+T cells (Gate 2). Percentages of TN, TCM, TEM and TEMRA cells in CD4+T and CD8+T cell compartments in T1D children, siblings and controls (median with interquartile range). (B) Dot plots: gating strategy used to define CD25+127lo/- TREG cells (Gate 3) and CD4+Foxp3+ TREG cells (Gate 4) in CD4+T cell compartment. Percentages of CD25+127lo/- TREG and CD4+Foxp3+ TREG in T1D children, siblings and controls (mean ± SD). (C) Percentages of CD25+127lo/- TREG and CD4+Foxp3+ TREG cells correlated with age, age of diagnosis and disease duration in T1D children (Spearman P and r value). |