![]() |
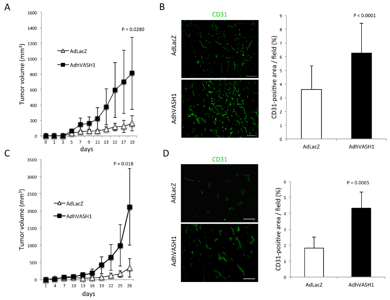
| Figure 4: Enhanced tumor growth and tumor angiogenesis with subcutaneously inoculated HM-1/hVASH1 cells or B16F1/hVASH1 cells. A: Syngeneic mice were subcutaneously inoculated with HM-1/LacZ (N=4) or HM-1/hVASH1 (N=4) cells, and the tumor size was measured. B: Microvessels in the subcutaneous tumor were immunostained with anti-CD31 Ab. Scale bar=200 μm. CD31-positive vascular area was quantified and compared between HM-1/LacZ (N=4) and HM-1/hVASH1 (N=4) mice. Means and SDs are shown. C: Syngeneic mice were subcutaneously inoculated with B16F1/LacZ (N=4) or B16F1/hVASH1 (N=5), after which the tumor size was measured. D: Microvessels in the subcutaneous tumor were immunostained with anti-CD31 Ab. Scale bar=200 μm. CD31-positive vascular area was quantified and compared between B16F1/LacZ (N=4) and B16F1/hVASH1 (N=5) tumors. Means and SDs are shown. |