![]() |
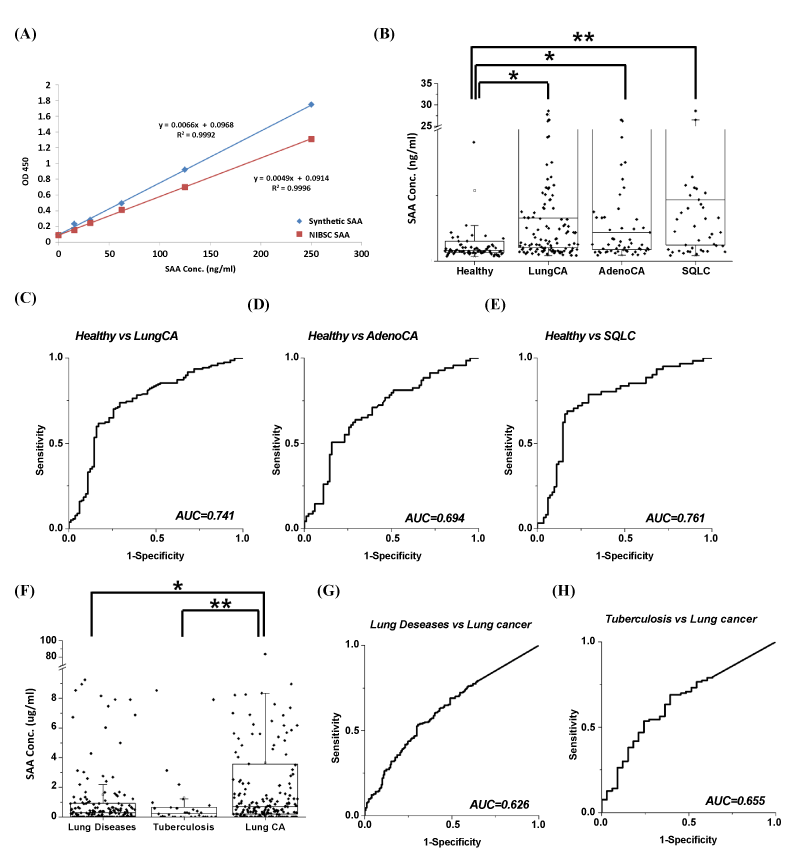
| Figure 3: Development of ELISA and clinical sample test (A) With the SAA monoclonal antibodies produced, ELISA system was developed. Standard curve on synthetic SAA and NIBSC standard SAA shows good activity of the SAA ELISA developed. (B) Total 239 clinical samples were tested with the ELISA; 82 healthy individuals and 157 lung cancer patients. A significant difference was observed between healthy individuals and lung cancer or healthy individuals and two lung cancer histological types; adenocarcinoma, or squamous lung cancer. (C, D, E) The Diagnostic ability was evaluated by ROC curve and its AUC value. (F) One hundred seventy seven sera from lung disease patients and 213 sera from lung cancer patients were subjected to ELISA test to verify the ability of the SAA to differentiate between lung cancer and other lung diseases. A significant difference was observed between lung diseases and lung cancer. Differential diagnostic ability from tuberculosis was evaluated and significant difference was confirmed. (G, H) The overall differential diagnostic ability is shown in an ROC curve. (* indicates P <0.05, ** denotes p<0.001 compared to each groups in analysis of significant variance). |