![]() |
| *Mann-Whitney test p≤ 0.05 |
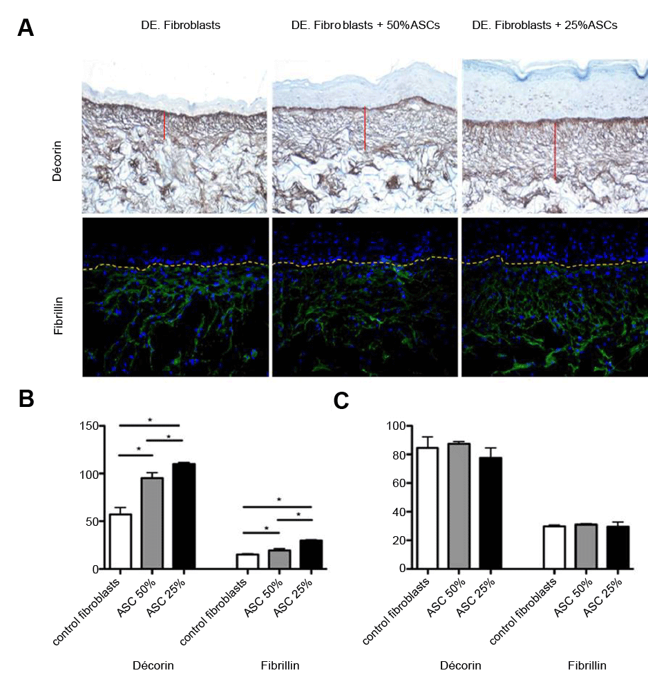
| Figure 3: Effects of ASCs on decorin and fibrillin-1 synthesis in the DE of the SE. A: Morphological analysis using decorin and fibrillin expression on day 42. B: Thickness of “papillary-like” dermis (µm) labeled by decorin and percentage of area labeled with fibrillin in relation to the total area of dermis on day 42. This “papillary-like dermis” appeared thicker on D42 in reconstructed skin containing ASCs with the greatest effect when 25% ASCs were added to 75% fibroblasts. Indeed, since the thickness of the “papillary-like dermis” was equal to 109.9 µM with 25% ASCs (p = 0.05), 95.22 µM with 50 % (p = 0.05) and only 57.07 µM without ASCs. The percentage of the area labeled with fibrillin relative to the total area of the dermis increased significantly when ASCs are added: 29.8% with 25% ASCs, 19.3% with 50% ASCs and 15.2% without ASCs (p = 0.05). C: Thickness of “papillary-like” dermis (µm) labeled by decorin and percentage of area labeled with fibrillin in relation to the total area of dermis on day 100. When the duration of culture was prolonged (to 100 days), dermal homeostasis had been reached and no difference was observed between the different conditions, concerning both the thickness of the “papillary-like dermis” and fibrillin expression. Means calculated for 3 fields in 3 different samples for each condition. |