![]() |
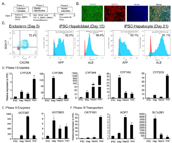
| Figure 2: Differentiation of iPSCs into hepatic lineage cells. (A) Schematic showing the experimental outline of differentiation of human iPSC into functional hepatocytes. (B) Immunocytochemistry of endoderm marker expression at day 4 differentiation (scale bar 25 μm). (C) Flow cytometry analysis of endoderm marker expression at day 5 differentiation. AFP and albumin (ALB) producing cell population at day 15 and day 21 of differentiation. (D, E and F) Phase I, II, and III CYP gene expression analysis. Relative gene expression to undifferentiated iPSCs was calculated for iHeps, HepG2, and primary human hepatocytes (PHH) and presented in the bar graphs with standard deviations. Representative data from three independent experiments are presented. |