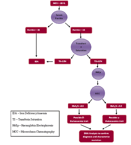
Methodology
Figure 1: Methodology